Работа с задачами
Статья редактируется
Все возможные типы задач представлены в справочнике «Типы задач исполнителя» (CRM → Справочники → Типы задач исполнителя). По типу задач можно указать отображаемое имя в поле «Наим. задачи» и настроить оповещение (см. Напоминания по задачам). Рассмотрим работу с основными типами задач.
Примечание: В данной статье названия задач даются в следующем виде → <Заголовок задачи в открывающейся форме задачи (Название задачи в справочнике «Типы задач исполнителя»)>.
Работа с типами задач бизнес-процесса «Контакт с клиентом»
Схема переходов по типам задач бизнес-процесса «Контакт с клиентом»:

Укажите результат обращения (Идентификация клиента)
Идентификация клиента (Контакт с клиентом) – «Укажите результат обращения»
Варианты инициации:
Задача создается при приеме входящего обращения любого из видов (см. Работа с входящими обращениями), кроме вида «Пропущенный звонок», если нет ранее открытого обращения. Также создается при перенаправлении другим специалистом.
Адресация:
Задача адресуется сотрудникам, которым назначена должность (см. Адресация задач в CRM по исполнителям) «Оператор кол-центра (CRM)».
Срок исполнения:
Срок исполнения задачи равен дате и времени обращения клиента, т.е. задача сразу отображается просроченной (красной) в АРМ Рабочий стол. При перенаправлении или откладывании задачи новые дата и время задаются вручную.
Варианты завершения:
Общий алгоритм обработки задачи см. в Работа с входящими обращениями → Обработка входящего обращения.
Рассмотрим подробнее работу с целевыми обращениями (см. Категории обращения): Услуги по ремонту и Запасные части.
-
-
А) Услуги по ремонту:
-
Если клиент в процессе обращения уточнял информацию по ремонту автомобиля, то в задаче помимо идентификации клиента:
- кратко описываются потребности клиента в поле «Комментарий со слов клиента»,
- указываются типы работ, необходимые для ремонта, в поле «Описание работ».
- фиксируется один из результатов обращения:
- Клиент записан – произведена запись клиента на ремонт. Т.е. произведена проценка и создана Запись на ремонт (см. варианты действий далее).
- Отложить задачу – клиент еще не записался и не отказался, необходимо связаться с ним позже и уточнить результат. При выборе этого варианта указывается дата и время исполнения задачи (можно отложить для самого себя). Текущую задачу нужно «Выполнить, закрыть», при этом создастся новая аналогичная задача Задача отложена, укажите результат обращения (Задача отложена).
См. видеоинструкцию:
- Если у вас нет возможности исполнить задачу, то необходимо перенаправить задачу на другого специалиста (или своего сменщика) (см. Работа с входящими обращениями → Перенаправление обращения на другого специалиста). В результате исполнения задачи создается новая задача Задача перенаправлена, укажите результат обращения (Перенаправить задачу на другого пользователя) или Перезвоните клиенту, укажите результат обращения (Перезвонить клиенту), если при перенаправлении установлен флажок «Перезвонить клиенту». Можно воспользоваться кнопкой внизу «Перенаправить» – когда нужно моментально перенаправить задачу вместе со звонком.
- Отказ – клиент не заинтересован в услугах по ремонту. Обязательно указывается причина отказа, т.к. это будет влиять на аналитику (примеч.: не рекомендуется выбирать причину «Другое», чтобы не портить отчетность).
-
Для уточнения в процессе обработки обращения стоимости работ и запчастей создайте Корзину по кнопке-ссылке «Корзина (Нет товаров)»:

Как подобрать и создать Заказ покупателя в АРМ Корзина см. Работа в АРМ Корзина. После сохранения Корзины, ссылка на нее отобразится в задаче. В случае согласия клиента на ремонт из «Корзины» перейдите к «Записи на ремонт».
-
Если нужен простой ремонт, не требующий калькуляции (или услуги автомойки или шиномонтажа), можно сразу создать «Заявку на ремонт» по кнопке-ссылке «Создать заявку → План ремонта»:

Или создать «Калькуляцию», а из «Калькуляции» создать «Запись на ремонт». Ссылка на созданную «Запись на ремонт» отобразится в задаче.
- При создании «Записи на ремонт» задача автоматически исполнится с результатом «Клиент записан» и создастся задача Примите автомобиль клиента (Приемка автомобиля) в рамках бизнес-процесса «Обращение в СТО».
-
Если клиент сразу приехал в СТО и есть возможность принять автомобиль клиента, то создайте документ «Заказ-наряд» из обращения по кнопке-ссылке «Создать заказ-наряд»:

После записи Заказ-наряда, ссылка на него отобразится в задаче.
При создании Заказ-наряда задача автоматически исполнится с результатом «Клиент записан», создастся и автоматически исполнится задача Примите автомобиль клиента (Приемка автомобиля) с результатом «Клиент заехал» в рамках бизнес-процесса «Обращение в СТО». -
Пример работы с задачей см. Примеры работы с входящим обращением → Задача по услугам по ремонту.
-
-
-
Б) Запасные части:
-
Если клиент заинтересован только в приобретении запасных частей, то в задаче помимо идентификации клиента:
- кратко описываются потребности клиента в поле «Комментарий со слов клиента»,
- фиксируется один из результатов обращения (обратите внимание: при выборе другой категории обращения нижняя часть поля «Обращение» меняется):

- Ожидаем клиента, установить резерв – создан документ «Заказ покупателя». Для оформления заказа покупателя предварительно создается Корзина по кнопке-ссылке «Корзина (Нет товаров)». Как подобрать и создать Заказ покупателя в АРМ Корзина см. Работа в АРМ Корзина. После сохранения Корзины, ссылка на нее отобразится в задаче.
- Ожидаем клиента без резерва – клиент еще не согласился приобрести запчасти и не отказался. В этом случае необходимо продолжать работать с ним и уточнить его решение. По задаче проставляется исполнитель и дата исполнения.
- Оформлена продажа – создан документ «Реализация товаров» из АРМ Корзина или на основании документа «Заказ покупателя». Работа с обращением клиента завершается.
- Отказ – клиент не заинтересован в приобретении запчастей. Обязательно указывается причина отказа (это будет влиять на аналитику). Работа с обращением клиента завершается.
-
-
- При выборе результата «Ожидаем клиента, установить резерв» или «Ожидаем клиента без резерва» создастся задача Оформите продажу, укажите результат (Указать результат) в рамках бизнес-процесса «Обращение в СТО».
Если у вас нет возможности исполнить задачу, то необходимо перенаправить задачу на другого специалиста (см. Работа с входящими обращениями → Перенаправление обращения на другого специалиста). В результате исполнения задачи, создается новая задача Задача перенаправлена, укажите результат обращения (Перенаправить задачу на другого пользователя) или Перезвоните клиенту, укажите результат обращения (Перезвонить клиенту), если при перенаправлении установлен флажок «Перезвонить клиенту».
Обработайте пропущенный звонок (Пропущенный звонок)
Пропущенный звонок (Контакт с клиентом) – «Обработайте пропущенный звонок»
Варианты инициации:
Принцип создания задачи (см. Работа с входящими обращениями → Пропущенный звонок):
Телефония отслеживает все пропущенные звонки. Как только выявляется пропущенный звонок, в CRM-модуле создается бизнес-процесс «Контакт с клиентом» с видом обращения «Пропущенный звонок», а у операторов выходит напоминание о новой задаче «Обработайте пропущенный звонок».
Адресация:
Задача адресуется сотрудникам, которым назначена должность «Оператор кол-центра (CRM)».
Срок исполнения:
Сроком исполнения задачи являются текущие дата и время, когда задача сформировалась. Таким образом, задача сразу становится просроченной и отображается в АРМ Рабочий стол красным цветом.
Варианты завершения:
Требуется определить причину потери звонка (отображается в задаче) и позвонить клиенту, нажав на кнопку
.

При установке контакта с клиентом обработка задачи аналогична обработке задачи Укажите результат обращения (Идентификация клиента) (см. пункт «Варианты завершения»).
Продолжение переговоров, укажите результат обращения (Продолжение переговоров)
Продолжение переговоров (Контакт с клиентом) – «Продолжение переговоров, укажите результат обращения»
Варианты инициации:
Задача создается автоматически при повторном обращении клиента, если с клиентом уже ведутся переговоры - обращение было создано, но клиент еще не записан , и еще не отказался. Помимо данной задачи создается и автоматически обрабатывается обращение в категории «Продолжение звонка» для фиксации факта нового контакта с клиентом.
Адресация:
Задача адресуется сотрудникам, которым назначена должность «Мастер-консультант (CRM)».
Варианты завершения:
Обработка задачи «Продолжение переговоров, укажите результат обращения (Продолжение переговоров)» аналогична обработке задачи Укажите результат обращения (Идентификация клиента)
Задача отложена, укажите результат обращения (Задача отложена)
Задача отложена (Контакт с клиентом) – «Задача отложена, укажите результат обращения»
Задача создается, если в рамках первичной обработки обращения от клиента, клиент еще не принял решение по ремонту. Для обработки задачи необходимо связаться с клиентом и зафиксировать результат по аналогии с задачей Укажите результат обращения (Идентификация клиента).
Срок исполнения равен дате и времени, заданным при выборе результата «Отложить задачу» на предыдущем этапе работы.
Перезвоните клиенту, укажите результат обращения (Перезвонить клиенту)
Перезвонить клиенту (Контакт с клиентом) – «Перезвоните клиенту, укажите результат обращения»
Задача создается, если в рамках первичной обработки обращения от клиента задача была перенаправлена на другого специалиста и установлен флажок «Перезвонить клиенту». Для обработки задачи необходимо связаться с клиентом, уточнить потребности клиента и зафиксировать результат по аналогии с задачей Укажите результат обращения (Идентификация клиента).
Задача перенаправлена, укажите результат обращения (Перенаправить задачу на другого пользователя)
Перенаправить задачу на другого пользователя (Контакт с клиентом) – «Задача перенаправлена, укажите результат обращения»
Задача создается, если в рамках первичной обработки обращения от клиента задача была перенаправлена на другого специалиста. Для обработки задачи необходимо уточнить потребности клиента и зафиксировать результат по аналогии с задачей Укажите результат обращения (Идентификация клиента).
Работа с типами задач бизнес-процесса «Обращение в СТО»
Категория «Услуги по ремонту»
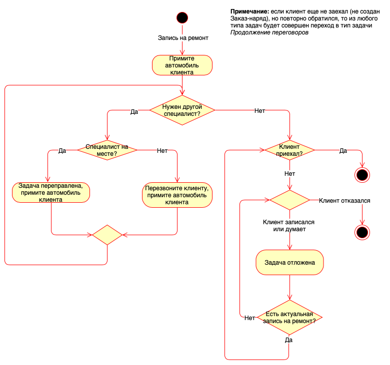
Схема перехода по типам задач в категории «Услуги по ремонту»:

Примите автомобиль клиента (Приемка автомобиля)
Приемка автомобиля (Обращение в СТО) — «Примите автомобиль клиента»
Варианты инициации:
Задача создается автоматически в случае записи клиента на ремонт при:
- исполнении бизнес-процесса «Контакт с клиентом»,
- при приглашении клиента на ТО.
Все предыдущие задачи по бизнес-процессу после создания Записи на ремонт завершаются.
Адресация:
Задача адресуется на должность мастера-консультанта.
Срок исполнения:
Срок исполнения задачи равен дате и времени, на которые записан клиент.
Варианты завершения:
Когда подошло время записи (время исполнения задачи равно времени записи), откройте задачу на исполнение:
- Если автомобиль отдали в ремонт, то в задаче необходимо создать документ «Заказ-наряд»:

В этом случае автоматически установится результат «Клиент заехал» и исполнится задача.
- Если клиент не приехал (задача станет красной), то созвонитесь с ним и выполните одно из следующих действий:
- перенесите время записи - в этом случае создастся новая задача Задача отложена, примите автомобиль клиента (Задача отложена) с датой исполнения равной дате записи на ремонт.
- выясните причину отказа от ремонта и установите результат обращения «Нет заезда» - в этом случае завершится работа с клиентом.
При переносе времени записи клиентом измените запись на ремонт - в этом случае создастся новая задача Задача отложена, примите автомобиль клиента (Задача отложена) с датой исполнения равной дате записи на ремонт.
Для перенаправления задачи другому специалисту см. Работа с входящими обращениями → Перенаправление обращения на другого специалиста.
Продолжение переговоров, примите автомобиль клиента (Продолжение переговоров)
Продолжение переговоров (Обращение в СТО) – «Продолжение переговоров, примите автомобиль клиента»
Задача создается автоматически при повторном обращении клиента, если с клиентом уже ведутся переговоры или есть запись на ремонт, но клиент еще не заехал в СТО (нет Заказ-наряда). Помимо данной задачи создается и автоматически обрабатывается обращение в категории «Продолжение звонка» и бизнес-процессе «Контакт с клиентом» для фиксации факта нового контакта с клиентом.
Обработка задачи «Продолжение переговоров, примите автомобиль клиента (Продолжение переговоров)» аналогична обработке задачи Примите автомобиль клиента (Приемка автомобиля).
Задача отложена, примите автомобиль клиента (Задача отложена)
Задача отложена (Обращение в СТО, приемка) – «Задача отложена, примите автомобиль клиента»
Задача создается, если клиент записался на ремонт на другое время. Задача обрабатывается по аналогии с задачей Примите автомобиль клиента (Приемка автомобиля).
Перезвоните клиенту, примите автомобиль клиента (Перезвонить клиенту)
Перезвонить клиенту (Обращение в СТО, приемка) – «Перезвоните клиенту, примите автомобиль клиента»
Задача создается, если задача бизнес-процесса «Обращение в СТО» была перенаправлена на другого специалиста и установлен флажок «Перезвонить клиенту». Задача обрабатывается по аналогии с задачей Примите автомобиль клиента (Приемка автомобиля).
Задача перенаправлена, примите автомобиль клиента (Перенаправить задачу на другого пользователя)
Перенаправить задачу на другого пользователя (Обращение в СТО, приемка) – «Задача перенаправлена, примите автомобиль клиента»
Задача создается, если задача бизнес-процесса «Обращение в СТО» была перенаправлена на другого специалиста. Задача обрабатывается по аналогии с задачей Примите автомобиль клиента (Приемка автомобиля).
Оформите продажу
Оформите продажу (Обращение в СТО)
Пригласите клиента на ТО
Пригласите клиента на ТО (Обращение в СТО)
См. статью Приглашения на ТО.
Формируется на основании авторабот, для которых указано, что они выполняются регулярно в определенный период времени или в зависимости от пробега.
Можно из задачи позвонить клиенту
. Проверить в Ленте событий: возможно клиент уже ответил на автоматическое сообщение в WhatsApp с приглашением на ТО (ответ отразится в комментарии в задаче).
Дальнейшие действия – выбрать категорию обращения «Услуги по ремонту», перейти в Корзину, добавить все необходимое и записать на ремонт. Также задача может быть отложена или перенаправлена. При отказе от ТО выбрать результат «Нет заезда» и указать причину из справочника «Причины отказа от обслуживания».
Пригласите клиента по рекомендациям
Пригласите клиента по рекомендациям (Обращение в СТО)
См. Работа с рекомендациями → Приглашение по рекомендациям.
Сообщения уходят клиентам через два дня после выполнения Заказ-наряда. Если клиент что-то отвечает на сообщение, сразу выходит задача, в комментарии отражается ответ клиента. Если клиент не отвечает, задача создается на следующий день.
Дальнейшие действия аналогичны задаче «Пригласите клиента на ТО». В Корзину добавляются автоработы, сохраненные в качестве рекомендаций.
Создана проценка, продолжите работу
Создана проценка, продолжите работу (Обращение в СТО)
Варианты инициации:
Задача создается при переходе в Корзину в рамках процесса «Обращение в СТО».
Адресация:
Задача адресуется на должность оператора кол-центра, как и исходная для нее задача «Укажите результат обращения».
Срок исполнения:
Варианты завершения:
Задача отрабатывается автоматически при создании Заявки на ремонт (Корзина при этом автоматически удаляется). Либо можно ее перенаправить на другого специалиста (например, если с Корзиной работает специалист по запчастям, а Запись на ремонт производит мастер-консультант).
Категория «Запасные части»
Бизнес-процесс «Продажа запчастей»
Оформите продажу, укажите результат (Указать результат)
Указать результат (Продажа запчастей, оформление продажи) – «Оформите продажу, укажите результат»
Варианты инициации:
При проведении документа «Заказ покупателя», не связанного с Заказ-нарядом, автоматически создается задача «Укажите результат продажи». Сделка с клиентом дублируется в виде задачи.
Адресация:
Задача адресуется на менеджера, указанного в документе.
Срок исполнения:
Срок исполнения равен сроку поставки товара.
Варианты завершения:
Указать результат
Указать результат (Продажа запчастей, резервирование заказа)
Продолжение звонка
Продолжение звонка (Продажа запчастей)
Продолжение переговоров, укажите результат (Продолжение переговоров)
Продолжение переговоров (Продажа запчастей) – «Продолжение переговоров, укажите результат»
Задача отложена, оформите продажу (Задача отложена)
Задача отложена (Продажа запчастей, оформление продажи) – «Задача отложена, оформите продажу»
Задача отложена, зарезервируйте товар (Задача отложена)
Задача отложена (Продажа запчастей, резервирование заказа) – «Задача отложена, зарезервируйте товар»
Перезвоните клиенту, оформите продажу (Перезвонить клиенту)
Перезвонить клиенту (Продажа запчастей, оформление продажи) – «Перезвоните клиенту, оформите продажу»
Перезвоните клиенту, зарезервируйте товар (Перезвонить клиенту)
Перезвонить клиенту (Продажа запчастей, резервирование заказа) – «Перезвоните клиенту, зарезервируйте товар»
Задача перенаправлена, оформите продажу (Перенаправить)
Перенаправить (Продажа запчастей, оформление продажи) – «Задача перенаправлена, оформите продажу»
Задача перенаправлена, установите резерв (Перенаправить)
Перенаправить (Продажа запчастей, резервирование заказа) – «Задача перенаправлена, установите резерв»
Прочие типы задач
Выполнить опрос по качеству
См. статью Опрос клиента о качестве обслуживания.

Адресуется на должность «Сотрудник службы контроля качества».
Для исполнения задачи необходимо:
- Открыть форму задачи.
- Связаться с клиентом.
- Создать документ «Опрос».
- Заполнить анкету ответами клиента и записать изменения.
- Задачу «Выполнить, закрыть».
Обработайте жалобу клиента (Зарегистрирована жалоба клиента)
Зарегистрирована жалоба клиента – «Обработайте жалобу клиента»
Механизм описан в статье Обработка жалоб от клиентов.
Жалобы клиента возникают из опроса по качеству при указании причины недовольства клиента, либо создаются сотрудниками вручную.
Задача адресуется сотруднику, который работал с клиентом.

Из задачи необходимо перейти в документ «Жалоба клиента».

Подгружается суть проблемы.
Вкладка «Разбор», в поле «Мнение сотрудника» ввести свое мнение, во вкладке «Основное» выбрать состояние жалобы «Разобрана», нажать «ОК», задачу «Выполнить, закрыть».
Дайте объяснительную по нарушению
Если у сотрудника отобразилась такая задача, – значит, на него было создано нарушение. Нарушение создается по результатам постсервисного опроса, на основании жалобы автоматически, либо создается вручную руководителем.

Подробное описание подгружается, если оно заполнено в нарушении. Нажатием на лупу
перейти в документ «Нарушение».
Заполнить свое мнение в поле «Мнение сотрудника», записать нарушение, в задаче заполнить Результат. Можно отложить задачу.

Нажать «Выполнить, закрыть»
.
Подберите запчасти
См. статью Задача на подбор запчастей.
На основании Заказ-наряда можно создать Задачу по подбору запчастей на специалиста по подбору запчастей.
Данная функция нужна, когда в процессе ремонта есть необходимость установить новые запчасти на автомобиль, а подбором запчастей занимаются отдельные специалисты, или подбор запчастей осуществляется перед заездом автомобиля.
Также задача создается автоматически, когда мастер в АРМ «Запись на ремонт» записывает клиента и указывает, что к подобранной автоработе требуются запчасти.
Обработка задачи происходит через CRM модуль с использованием инструмента «АРМ Корзина».

Для исполнения задачи специалист по запчастям должен:
- Открыть задачу.
- Перейти в Корзину, нажав на кнопку-ссылку «Нет товаров».
- Подобрать товары в Корзине и сохранить изменения.
- Добавить товары, подобранные в Корзине, в документ-основание задачи (Заказ-наряд или Заявка на ремонт).
- Закрыть Корзину.
- Вернуться к задаче и выполнить ее.
Произвольная задача
Можно создать произвольную задачу на любого сотрудника, например, создать поручение по определенному документу. Для этого нужно в АРМ Рабочий стол нажать кнопку «Добавить»
, написать название задачи, установить пользователя, которому поручается выполнение, по умолчанию ставятся текущие дата и время – можно задать нужный срок выполнения, при необходимости выбираются контрагент/документ (например, заказ-наряд), по которым нужно выполнить эту задачу, и заполняется подробное описание. Нажать «Записать, закрыть».
Для исполнения задачи требуется открыть ее, изучить, провалиться в документ (если есть), написать результат, нажать «Выполнить, закрыть».
Пример: Можно создать задачу для своего сменщика при использовании механизма передачи смен.

Задачи Робота регламентных операций
Товары не поставлены вовремя, согласуйте новые сроки
Когда запчасть не поступает вовремя (срок поставки в Заказе покупателя), формируется задача «Товары не поставлены вовремя, согласуйте новые сроки поставки». Для исполнения задачи необходимо: согласовать с поставщиком новый срок поставки (установить в Заказе покупателя), предупредить клиента
, указать новые сроки в записи на ремонт.
Все товары в наличии, пригласите клиента
См. Информирование клиента о состоянии заказа покупателя → Все товары в наличии пригласите клиента.
Создается, когда все товары, которые были в Заказе покупателя, поступили на склад, - если не записали клиента, а ждали поступления запчастей, чтобы его записать (если Бизнес-процесс построен таким образом). Из задачи можно сразу позвонить клиенту
и согласовать время записи. Если запись уже оформлена, и приглашение не требуется, задача создается для контроля, чтобы знать, что запчасти поступили и все готово к ремонту. Можно ввести результат «ок» и нажать «Выполнить, закрыть».
Товары заказа есть на складе, установите резерв
Когда заказанная для клиента запчасть поступает вовремя, создается задача «Товары заказа есть на складе, установите резерв» (носит информационный характер: резерв формируется автоматически). Для исполнения задачи требуется: убедиться, что товары есть на складе, в результате указать «ок», нажать «Выполнить, закрыть».
-
Необязательно:
-
Уточните, пожалуйста, почему:
